MLOps.TV | School of Devops
Subscribe
Sign in
Home
Podcast
Notes
Start Here
Jargon
Getting Started
Roadmap
Archive
About
Latest
Top
Discussions
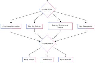
Updating ML Models in Production: The Strategic Dance Between Model and Data Iteration
ML system's resilience and effectiveness lies in its ability to adapt and evolve. Models, unlike traditional software, degrade over time due to shifts…
Aug 28, 2025
•
Jagadish Kakhandaki
1
Technical Debt in ML Systems: The Hidden Cost of Poor Python Dependency Management
ML Systems are notorious for accumulating technical debts, and one of the most overlooked source is poor dependency management.
Aug 8, 2025
•
Jagadish Kakhandaki
1
March 2025
Augmented Generation in LLMs: RAG vs. CAG
Optimizing Large Language Models with Dynamic and Cached Knowledge Retrieval and what MLOps Practitioner Should Know about it.
Mar 22, 2025
•
Surbhi
Beginner’s Guide to LLMs 🧠 : How Large Language Models Power the GenAI Revolution
A simplified crash course on Large Language Models for DevOps and tech professionals—learn what LLMs are, how they work, and how to build smarter…
Mar 21, 2025
•
Gourav Shah
3
39:34
What is MLOps, and Why Should You Care?
Learn why MLOps is crucial, how it bridges the gap between data science and production, and how you can get started in this evolving field
Mar 13, 2025
•
Gourav Shah
5
21:11
MLOps Just Got Hotter: Why Agentic AI Like Manus Is Your Signal to Dive In
The AI revolution isn’t slowing down—it’s speeding up. If you’re a techie looking for your next big break, MLOps is where the action is.
Mar 13, 2025
•
Gourav Shah
2
MLOps ≠ DevOps for AI: Why Your Mental Model Needs an Upgrade
The most dangerous assumption in our field is thinking you can just "DevOps" your way through ML systems
Mar 11, 2025
•
Gourav Shah
1
Part VIII - Career Paths: From DevOps to MLOps
Charting Your Course in the AI Operations Landscape
Mar 5, 2025
•
Gourav Shah
3
1
February 2025
Why MLOps Engineers Need to Think Like ML Researchers (And Here's Where to Start) 🧠
Your Weekend Reading List That Will Make You a Better MLOps Professional
Feb 7, 2025
•
Gourav Shah
3
3
1
January 2025
The AI/ML Dream Team 2025: Decoding Roles and Responsibilities
Explore the key personas driving AI innovation in 2025—and how MLOps practitioners are the crucial link between experimentation and production
Jan 29, 2025
•
Gourav Shah
1
20:24
Part VII - The New World of ML Infrastructure
From Container Orchestration to AI Systems: A DevOps Engineer's Guide
Jan 21, 2025
•
Gourav Shah
1
December 2024
Part VII - The New World of AI Engineering / ML Infrastructure
From Container Orchestration to AI Systems: A DevOps Engineer's Guide
Dec 16, 2024
•
Gourav Shah
1
1
This site requires JavaScript to run correctly. Please
turn on JavaScript
or unblock scripts