MLOps.TV | School of Devops

MLOps.TV | School of Devops

Home
Podcast
Notes
Start Here
Jargon
Getting Started
Roadmap
Archive
About
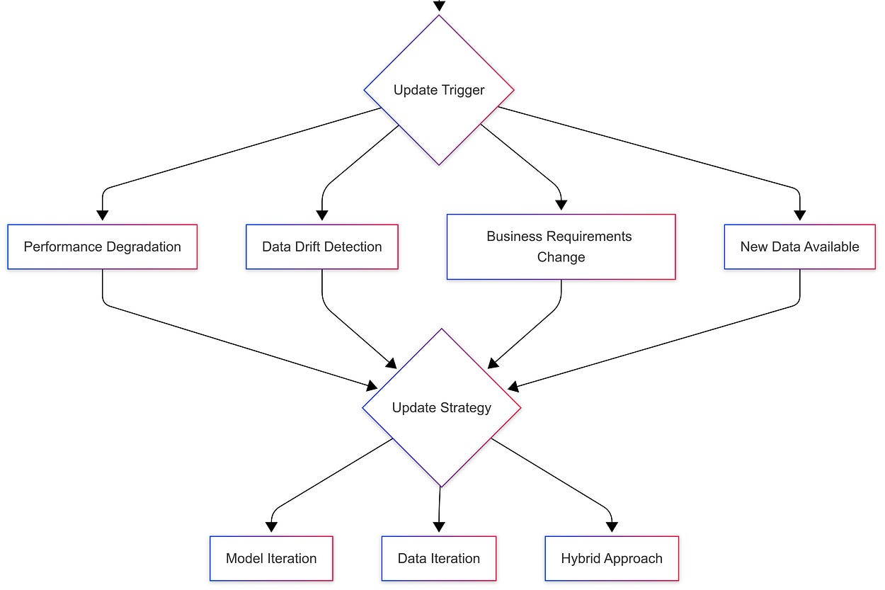
Updating ML Models in Production: The Strategic Dance Between Model and Data Iteration
ML system's resilience and effectiveness lies in its ability to adapt and evolve. Models, unlike traditional software, degrade over time due to shifts…
Aug 28, 2025 • Jagadish Kakhandaki
Technical Debt in ML Systems: The Hidden Cost of Poor Python Dependency Management
ML Systems are notorious for accumulating technical debts, and one of the most overlooked source is poor dependency management.
Aug 8, 2025 • Jagadish Kakhandaki
Augmented Generation in LLMs: RAG vs. CAG
Optimizing Large Language Models with Dynamic and Cached Knowledge Retrieval and what MLOps Practitioner Should Know about it.
Mar 22, 2025 • Surbhi
Most Popular
View all
Devops Engineer's Guide to MLOps
Dec 6, 2024 • Gourav Shah
Part V - The MLOps Toolbox: From Jenkins to Kubeflow
Dec 11, 2024 • Gourav Shah
Part VIII - Career Paths: From DevOps to MLOps
Mar 5, 2025 • Gourav Shah
What is MLOps, and Why Should You Care?
Mar 13, 2025 • Gourav Shah
Beginner’s Guide to LLMs 🧠 : How Large Language Models Power the GenAI Revolution
Mar 21, 2025 • Gourav Shah
Technical Debt in ML Systems: The Hidden Cost of Poor Python Dependency Management
Aug 8, 2025 • Jagadish Kakhandaki

Recent posts

View all
39:34
Beginner’s Guide to LLMs 🧠 : How Large Language Models Power the GenAI Revolution
A simplified crash course on Large Language Models for DevOps and tech professionals—learn what LLMs are, how they work, and how to build smarter…
Mar 21, 2025 • Gourav Shah
What is MLOps, and Why Should You Care?
Learn why MLOps is crucial, how it bridges the gap between data science and production, and how you can get started in this evolving field
Mar 13, 2025 • Gourav Shah
21:11
MLOps Just Got Hotter: Why Agentic AI Like Manus Is Your Signal to Dive In
The AI revolution isn’t slowing down—it’s speeding up. If you’re a techie looking for your next big break, MLOps is where the action is.
Mar 13, 2025 • Gourav Shah
MLOps ≠ DevOps for AI: Why Your Mental Model Needs an Upgrade
The most dangerous assumption in our field is thinking you can just "DevOps" your way through ML systems
Mar 11, 2025 • Gourav Shah
Part VIII - Career Paths: From DevOps to MLOps
Charting Your Course in the AI Operations Landscape
Mar 5, 2025 • Gourav Shah
© 2026 Gourav Shah · Privacy ∙ Terms ∙ Collection notice
Start your SubstackGet the app
Substack is the home for great culture